scipy.signal.lsim2

scipy.signal.lsim2(system, U=None, T=None, X0=None, **kwargs)[源代码]

利用常微分方程求解器模拟连续时间线性系统的输出 scipy.integrate.odeint

参数
系统 :一个 lti 类或描述系统的元组。对象的一个实例

下面给出了元组中的元素数量和解释:

  • 1:(实例 lti )

  • 2:(Num,DEN)

  • 3:(零、极、增益)

  • 4:(A、B、C、D)

UARRAY_LIKE(一维或二维),可选

描述每个时间T的输入的输入数组。在给定时间之间使用线性插值。如果有多个输入,则秩2数组的每一列代表一个输入。如果未给出U,则假定输入为零。

TARRAY_LIKE(一维或二维),可选

定义输入和期望输出的时间步长。默认值为间隔上的101个等间距点 [0,10.0] 。

X0ARRAY_LIKE(1D),可选

状态向量的初始条件。如果 X0 则假定初始条件为0。

kwargsDICT

其他关键字参数将传递给函数 odeint 。有关更多详细信息,请参阅下面的注释。

退货
T一维ndarray

输出的时间值。

youtndarray

系统的响应。

xoutndarray

状态矢量的时间演化。

参见

lsim

注意事项

此函数使用 scipy.integrate.odeint 来求解系统的微分方程。提供给的其他关键字参数 lsim2 传递给 odeint 。请参阅的文档 scipy.integrate.odeint 查看完整的参数列表。

如果传入(num,den)作为 system ,分子和分母的系数应按指数降序指定(例如 s^2 + 3s + 5 将表示为 [1, 3, 5] )。

示例

我们将使用 lsim2 若要模拟应用于信号的模拟贝塞尔过滤,请执行以下操作。

>>> from scipy.signal import bessel, lsim2
>>> import matplotlib.pyplot as plt

创建截止频率为12 Hz的低通贝塞尔过滤。

>>> b, a = bessel(N=5, Wn=2*np.pi*12, btype='lowpass', analog=True)

生成要应用过滤的数据。

>>> t = np.linspace(0, 1.25, 500, endpoint=False)

输入信号是频率为4 Hz、40 Hz和80 Hz的三条正弦曲线之和。过滤应该大部分消除40 Hz和80 Hz分量,只留下4 Hz信号。

>>> u = (np.cos(2*np.pi*4*t) + 0.6*np.sin(2*np.pi*40*t) +
...      0.5*np.cos(2*np.pi*80*t))

用来模拟过滤 lsim2

>>> tout, yout, xout = lsim2((b, a), U=u, T=t)

打印结果。

>>> plt.plot(t, u, 'r', alpha=0.5, linewidth=1, label='input')
>>> plt.plot(tout, yout, 'k', linewidth=1.5, label='output')
>>> plt.legend(loc='best', shadow=True, framealpha=1)
>>> plt.grid(alpha=0.3)
>>> plt.xlabel('t')
>>> plt.show()
../../_images/scipy-signal-lsim2-1_00_00.png

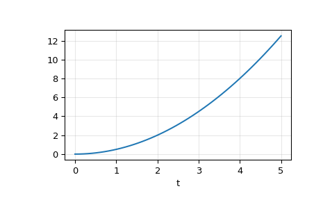
在第二个例子中,我们模拟一个双重积分器 y'' = u ,具有恒定输入 u = 1 。我们将使用积分器的状态空间表示。

>>> from scipy.signal import lti
>>> A = np.array([[0, 1], [0, 0]])
>>> B = np.array([[0], [1]])
>>> C = np.array([[1, 0]])
>>> D = 0
>>> system = lti(A, B, C, D)

tu 定义要模拟的系统的时间和输入信号。

>>> t = np.linspace(0, 5, num=50)
>>> u = np.ones_like(t)

计算模拟,然后绘制 y 。不出所料,曲线图显示了曲线 y = 0.5*t**2

>>> tout, y, x = lsim2(system, u, t)
>>> plt.plot(t, y)
>>> plt.grid(alpha=0.3)
>>> plt.xlabel('t')
>>> plt.show()
../../_images/scipy-signal-lsim2-1_01_00.png