scipy.signal.dfreqresp

scipy.signal.dfreqresp(system, w=None, n=10000, whole=False)[源代码]

计算离散时间系统的频率响应。

参数
系统 :一个 dlti 类或描述系统的元组。对象的一个实例

下面给出了元组中的元素数量和解释:

  • 1(实例为 dlti )

  • 2(分子,分母,DT)

  • 3(零点、极点、增益、DT)

  • 4(A、B、C、D、DT)

wARRAY_LIKE,可选

频率数组(以弧度/样本为单位)。此数组中的每个值都会计算幅值和相位数据。如果没有给出,将会计算出一个合理的设置。

n整型,可选

在以下情况下要计算的频率点数 w 是不会被给予的。这个 n 频率以对数间隔分布在选定的区间内,以包括系统的极点和零点的影响。

whole布尔值,可选

通常,如果没有给出‘w’,频率的计算范围是从0到奈奎斯特频率,π弧度/样本(单位圆的上半部分)。如果 whole 为True,则计算0到2*pi弧度/样本的频率。

退货
w一维ndarray

频率阵列 [radians/sample]

H一维ndarray

复数量级值数组

注意事项

如果传入(num,den)作为 system ,分子和分母的系数应按指数降序指定(例如 z^2 + 3z + 5 将表示为 [1, 3, 5] )。

0.18.0 新版功能.

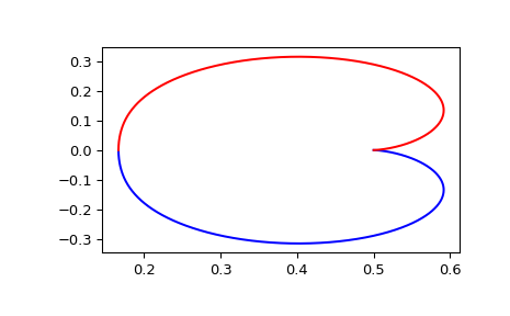
示例

生成传递函数的奈奎斯特图

>>> from scipy import signal
>>> import matplotlib.pyplot as plt

构造传递函数 \(H(z) = \frac{{1}}{{z^2 + 2z + 3}}\) 采样时间为0.05秒时:

>>> sys = signal.TransferFunction([1], [1, 2, 3], dt=0.05)
>>> w, H = signal.dfreqresp(sys)
>>> plt.figure()
>>> plt.plot(H.real, H.imag, "b")
>>> plt.plot(H.real, -H.imag, "r")
>>> plt.show()
../../_images/scipy-signal-dfreqresp-1.png