2.2. SFS-简单要素标准#
2.2.1. 概述#
SFS(OpenGIS® Simple Features Interface Standard)的当前版本是1.2.0。
事实上SFS中包括两部分内容,第一部分是描述简单要素的通用模型(
Part1: Common architecture )、
另一部分是描述前一部分模型在SQL中的实现(
Part 2: SQL option ) [2] 。
我们平时所熟知的 WKT、WKB 等就在第一部分中叙述,而在空间 SQL 语句中常见的 AsText 、 Intersects 操作等则在第二部分中有定义。
下面就 SFS 中比较重要的内容进行详细的说明,包括第一部分中的几何对象模型、WKT 描述的几何对象、 WKB 描述的几何对象、WKT 描述的空间参考和第二部分中的 SQL 预定义 schema、SQL 几何类型、SQL 空间操作。
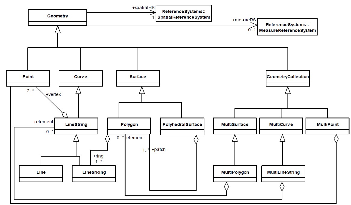
2.2.2. 几何对象模型#
图 1 SFS 中定义的几何对象模型
图 1 显示的是 SFS 中几何对象的关系结构,简单要素中的几何对象主要就是定义了点、线、面和多点、多线、多面。另外,几何对象还涉及一系列的操作,如图2 所示。
图 2 Geometry 的操作
2.2.3. WKT 描述的几何对象#
WKT(Well-known Text)可以通过文本来描述几何对象。 下面的例子可以比较快速、直观地说明什么是 WKT:
几何类型 |
WKT 例子 |
说明 |
Point |
|
点 |
LineString |
LineString ( 10 10, 20 20, 30 40) |
有 3 个节点的线 |
Polygon |
Polygon ((10 10, 10 20, 20 20, 20 15, 10 10)) |
叧有 1 个外环的多边形 |
MultiPoint |
MultiPoint ( (10 10), (20 20) ) |
多点 |
MultiLineString |
MultiLineString ( (10 10, 20 20), (15 15, 30 15) ) |
多线 |
MultiPolygon |
MultiPolygon ( ((10 10, 10 20, 20 20, 20 15, 10 10)), ((60 60, 70 70, 80 60, 60 60 )) ) |
多面 |
GeometryCollection |
GeometryCollection ( POINT (10 10), POINT (30 30), LINESTRING (15 15, 20 20) ) |
几何集合 |
PolyhedralSurface |
PolyhedralSurface Z ( ((0 0 0, 0 0 1, 0 1 1, 0 1 0, 0 0 0)), ((0 0 0, 0 1 0, 1 1 0, 1 0 0, 0 0 0)), ((0 0 0, 1 0 0, 1 0 1, 0 0 1, 0 0 0)), ((1 1 0, 1 1 1, 1 0 1, 1 0 0, 1 1 0)), ((0 1 0, 0 1 1, 1 1 1, 1 1 0, 0 1 0)), ((0 0 1, 1 0 1, 1 1 1, 0 1 1. 0 0 1)) ) |
多个表面构成的立方体 |
Tin |
Tin Z ( ((0 0 0, 0 0 1, 0 1 0, 0 0 0)), ((0 0 0, 0 1 0, 1 0 0, 0 0 0)), ((0 0 0, 1 0 0, 0 0 1, 0 0 0)), ((1 0 0, 0 1 0, 0 0 1, 1 0 0)), ) |
4个三角形构成的 TIN 网格 |
Point |
Point Z (10 10 5) |
三维点 |
Point |
Point ZM (10 10 5 40) |
带 M 值的三维点 |
Point |
Point M (10 10 40) |
带 M 值的二维点 |
表 2 WKT 描述几何对象示例
2.2.4. WKB 描述的几何对象#
WKB(Well-known Binary)通过序列化的字节对象来描述几何对象。
在WKB 中主要涉及两种数值类型:一种是 uint32 ,
占 4 个字节,用以存储节点数、几何对象类型等信息;
另一种是 double ,占 8 个字节,用以存储节点坐标值。
其中的几何对象类型对应的整数可以参考下表:

图 3 WKB 中几何类型对应的整数值
除此之外,WKB在第一位还存储了一个额外的字节用来标识字节序 [3] ( 0=Big-Indian , 1=Little-Indian )。
因此,对于一个点(不带 M 值的二维点)来说,它的 WKB 描述应该类似下面的结构,总共占据 21 个字节:

图 4 WKB 描述点的字节结构
对于有 2 个节点的线来说,WKB 描述应该 包括 41 个字节:

图 5 WKB 描述线的字节结构
对于仅有 1 个外环,由 3 个节点构成的多边形来说,WKB 描述则应该 包括 77 个字节:

图 6 WKB 描述多边形的字节结构
关于字节序可以参考:http://zh.wikipedia.org/zh/%E5%AD%97%E8%8A%82%E5%BA%8F
2.2.5. WKT 描述的空间参考#
WKT 除了可以描述几何对象,也可以描述空间参考。通过两个例子可以很直观地看到如何通过文本来描述空间参考。
对于一个地理坐标系,比如最常见的 WGS84 坐标系统,WKT 描述是这样的:
GEOGCS
[
"GCS_WGS_1984",
DATUM["D_WGS_1984",SPHEROID["WGS_1984",6378137.0,298.257223563]],
PRIMEM["Greenwich",0.0],
UNIT["Degree",0.0174532925199433],
AUTHORITY["EPSG",4326]
]
“GEOGCS”表明其后紧随的“ [] ”中描述的是一个地理坐标系统。
该坐标系统名称为 GCS_WGS_1984 ;
采用的大地基准面为 D_WGS_1984 ,
该基准面近似椭球体的长轴为 6378137.0 米、扁率为 298.257223563;
以格林威治 0 度经线为起始经线;地图单位为度,该单位的转换因子 [4] 为 0.0174532925199433(π/180);
最后,该坐标系统在EPSG [5] 中的编码为 4326 。
对于一个投影坐标系,比如 WGS84 Web Mercator(Auxiliary Sphere) 坐标系统, WKT 描述是这样的:
PROJCS
[
"WGS_1984_Web_Mercator_Auxiliary_Sphere",
GEOGCS
[
"GCS_WGS_1984",
DATUM["D_WGS_1984",SPHEROID["WGS_1984",6378137.0,298.257223563]],
PRIMEM["Greenwich",0.0],
UNIT["Degree",0.0174532925199433]
],
PROJECTION["Mercator_Auxiliary_Sphere"],
PARAMETER["False_Easting",0.0],
PARAMETER["False_Northing",0.0],
PARAMETER["Central_Meridian",0.0],
PARAMETER["Standard_Parallel_1",0.0],
PARAMETER["Auxiliary_Sphere_Type",0.0],
UNIT["Meter",1.0],
AUTHORITY["EPSG",3857]
]
类似的,“PROJCS”代表这是一个投影坐标系。投影坐标系中必然会包括一个地理坐标系,
这里的地理坐标系就是 GCS_WGS_1984 ,这个地理坐标系的定义和上面的类似。
下面紧跟着的是投影的相关参数, Mercator_Auxiliary_Sphere 是采用投影的名称,
这个投影坐标系以 0 度经线为中央经线进行投影;
坐标系的单位为米(显然,转换因子就为 1.0),
而该坐标系的 EPSG 编码为 3857 。
转换因子意为一个单位所代表的米(线性单位)其所代表的弧度数(角度单位)。
在线 EPSG编码参考:http://spatialreference.org/ref/epsg/
2.2.6. SQL 预定义 schema#
在空间数据库中,需要一些表来存储和管理几何字段、空间参考等信息,因此 OGC 首先规定了在数据库中需要的 Schema 对象 [6] :

图 7 OGC 空间数据库中需要预定义的 schema
可见,数据库中必须要有一个记录几何字段信息的 GEOMETRY_COLUMNS 表和一个记录空间参考信息的 SPATIAL_REF_SYS 表。
从支持 OGC 标准的空间数据库中,我们都可以找到这两张表。
当然,有些空间数据库直接使用 GEOMETRY_COLUMNS``和 ``SPATIAL_REF_SYS 作为这两张表的名称,
比如 PostGIS ;
有些则采用其它名字,比如 Oracle Spatial 采用 OGIS_GEOMETRY_COLUMNS 和 OGIS_SPATIAL_REFERENCE_SYSTEMS 、
ArcSDE for Oracle 则采用 GEOMETRY_COLUMNS 和 SPATIAL_REFERENCES,不一而同。
兼容 ISO《SQL Multimedia and Application Packages(SQL/MM)—Part 3: Spatial》中的空间信息Schema 短名字规图定义。
2.2.7. SQL 几何对象存储#
图 7 中显示在 OGC 标准中几何信息存储在一个 Geometry 表中,
这个表可以用常规字段或 WKB 两种方式存储几何对象,Geometry 表通过 GID 字段关联到 Feature 表的几何字段。
事实上,OGC 标准中还有一种定义,Feature 表的几何字段也可以是 SQL UDT(自定义类型),
也就是不需要额外的 Geometry 表来存储几何信息,而直接存储在 Feature 表的几何字段中。
大多数数据库都是采用这种自定义类型的方式存储几何信息,比如 ArcSDE 中的 ST_Geometry 类型、
PostGIS 中的 Geometry 和 ST_Geometry 类型。
自定义类型可以采用 SFS 标准中定义的几何类型,也可以采用SQL/MM [7] 的定义, 比如 PostGIS 对这两种定义都进行了支持,下图是 SFS 和 SQL/MM 几何类型定义的一个对应关系:

图 8 SFS 和 SQL/MM 几何类型的对应关系
用户既可以遵循 SFS 的定义,使用类似“Geometry”、“Point”这样的命名;也可以遵循 SQL/MM
定义,采用 ST_ 作为前缀进行命名,如 ST_Geometry 、 ST_Point 。
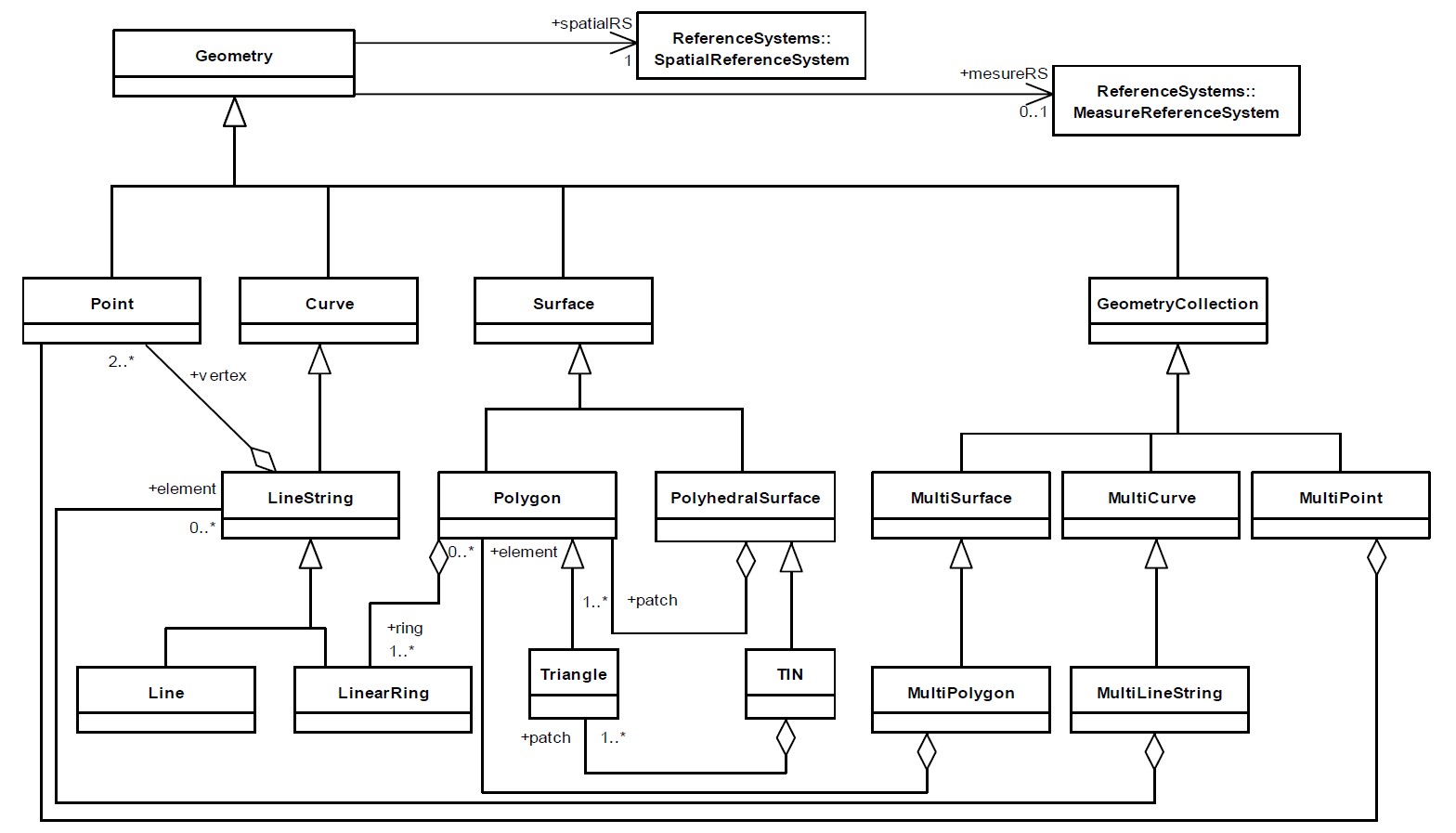
SQL 几何类型的继承关系可参考图 9, 可以发现 SQL 中实现的几何对象模型和图 1 所示的通用几何对象模型非常类似。

图 9 SQL 几何对象模型
ISO《SQL Multimedia and Application Packages》标准,其中的《Part3:Spatial》定义了和空间数据有关的内容。
2.2.8. SQL 空间操作#
以 SQL/MM 定义为例,在 SFS 中规定了以下的操作。
1. 所有几何对象支持#
几何对象构造 |
说明 |
|
从 WKT 构造几何对象 |
|
从 WKB 构造几何对象 |
几何信息获取 |
说明 |
|
获取 WKT 描述 |
|
获取 WKB 描述 |
|
获取维数 |
|
获取几何类型 |
|
获取空间参考 ID |
|
是否为空 |
|
是否是简单对象 |
|
获取边界 |
|
获取矩形范围 |
空间关系判断 |
说明 |
|
|
|
|
|
任意部分有相交,等价于判断空间关系的 DE-9IM 字符串表达是否是以下之一:
|
ST_Touches |
|
ST_Crosses |
|
ST_Within |
|
ST_Contains |
|
ST_Overlaps |
|
ST_Relate |
判断是否满足 DE-9IM 字符串表达关系 |
距离计算 |
说明 |
ST_Distance |
几何对象间的最短距离 |
几何运算 |
说明 |
ST_Intersection |
|
ST_Difference |
|
ST_Union |
|
ST_SymDifference |
|
ST_Buffer |
|
ST_ConvexHull |
|
2. Point 对象支持#
SQL 操作 |
说明 |
ST_X |
获取 X 值 |
ST_Y |
获取 Y 值 |
ST_Z |
获取 Z 值 |
ST_M |
获取 M 值 |
3. Curve 对象支持#
SQL 操作 |
说明 |
ST_StartPoint |
获取起始点 |
ST_EndPoint |
获取终点 |
ST_IsRing |
是否是环 |
ST_Length |
获取长度 |
4. LineString 对象支持#
SQL 操作 |
说明 |
ST_NumPoints |
节点数 |
ST_PointN |
获取第 n 个节点 |
5. Surface 对象支持#
SQL 操作 |
说明 |
ST_Centroid |
获取中心点 |
ST_PointOnSurface |
获取面上一点 |
ST_Area |
获取面积 |
6. Polygon 对象支持#
SQL 操作 |
说明 |
ST_ExteriorRing |
获取外环 |
ST_NumInteriorRing |
获取内环数 |
ST_InteriorRingN |
获取第 n 个内环 |
7. GeomCollection 对象支持#
SQL 操作 |
说明 |
ST_NumGeometries |
获取几何对象数 |
ST_GeometryN |
获取第 n 个几何对象 |
8. MultiCurve 对象支持#
SQL 操作 |
说明 |
ST_IsClosed |
是否闭合 |
ST_Length |
获取长度 |
9. MultiSurface 对象支持#
SQL 操作 |
说明 |
ST_Centroid |
获取中心点 |
ST_PointOnSurface |
获取面上一点 |
ST_Area |
获取面积 |
2.2.9. ArcGIS 对 SFS 的支持#
ArcGIS 10 之前的全系列产品都支持 SFS 标准,版本为 1.1。下面通过几个ArcSDE(Oracle)的空间 SQL 操作看一下:
select st_astext(st_geometry('POINT(116 39)',0)) from dual;
select shape from TEST where st_envintersects(shape,40251885,4019516,40255159,4021607)=1;
select shape from TEST where st_intersects(shape, st_geometry('POLYGON((0 0,180 -90,180 90,0 0))',2))=1;
select st_relate (g1, g2, 'T*F**FFF*') equals, st_relate (g1, g3, 'T*F**FFF*') not_equals from RELATE_TEST;
select sum (st_area (st_difference (lot, footprint))) from FOOTPRINTS bf, LOTS where bf.building_id = lots.lot_id;












