pandas.DataFrame.plot.kde#

DataFrame.plot.kde(bw_method=None, ind=None, **kwargs)[源代码]#

使用高斯核生成核密度估计图。

在统计中, kernel density estimation (KDE)是一种估计随机变量概率密度函数(PDF)的非参数方法。此函数使用高斯核,并包括自动带宽确定。

参数
bw_method字符串,标量或可调用,可选

用于计算估计器带宽的方法。它可以是‘Scott’、‘Silverman’、标量常量或可调用的。如果无(默认),则使用‘Scott’。看见 scipy.stats.gaussian_kde 了解更多信息。

indNumPy数组或int,可选

评估PDF的评估点。如果为None(默认),则使用1000个等距点。如果 ind 是一个NumPy数组,则在传递的点处计算KDE。如果 ind 是一个整数, ind 使用多个等间距的点。

**kwargs

中记录了其他关键字参数 DataFrame.plot()

退货
Matplotlib.axs.轴或数字.ndarray

参见

scipy.stats.gaussian_kde

使用高斯核的核密度估计的表示。这是内部用于估计PDF的函数。

示例

给出从未知分布中随机抽样的一系列点,使用具有自动带宽确定功能的KDE估计其PDF,并绘制结果,以1000个等距点进行评估(默认):

>>> s = pd.Series([1, 2, 2.5, 3, 3.5, 4, 5])
>>> ax = s.plot.kde()
../../_images/pandas-DataFrame-plot-kde-1.png

可以指定标量带宽。使用较小的带宽值可能会导致过度适配,而使用较大的带宽值可能会导致适配不足:

>>> ax = s.plot.kde(bw_method=0.3)
../../_images/pandas-DataFrame-plot-kde-2.png
>>> ax = s.plot.kde(bw_method=3)
../../_images/pandas-DataFrame-plot-kde-3.png

最后, ind 参数确定估计的PDF的曲线图的评估点:

>>> ax = s.plot.kde(ind=[1, 2, 3, 4, 5])
../../_images/pandas-DataFrame-plot-kde-4.png

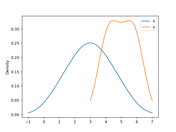
对于DataFrame,它的工作方式相同:

>>> df = pd.DataFrame({
...     'x': [1, 2, 2.5, 3, 3.5, 4, 5],
...     'y': [4, 4, 4.5, 5, 5.5, 6, 6],
... })
>>> ax = df.plot.kde()
../../_images/pandas-DataFrame-plot-kde-5.png

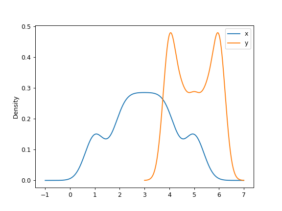
可以指定标量带宽。使用较小的带宽值可能会导致过度适配,而使用较大的带宽值可能会导致适配不足:

>>> ax = df.plot.kde(bw_method=0.3)
../../_images/pandas-DataFrame-plot-kde-6.png
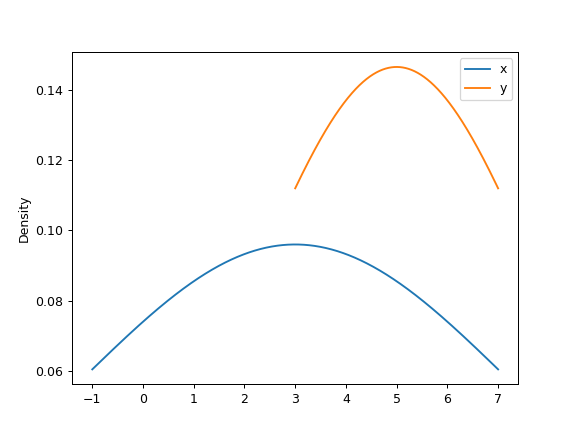
>>> ax = df.plot.kde(bw_method=3)
../../_images/pandas-DataFrame-plot-kde-7.png

最后, ind 参数确定估计的PDF的曲线图的评估点:

>>> ax = df.plot.kde(ind=[1, 2, 3, 4, 5, 6])
../../_images/pandas-DataFrame-plot-kde-8.png