发布日期 : 2025-12-17 01:41:47 UTC
分类 : 电子计算
访问量: 368 次浏览

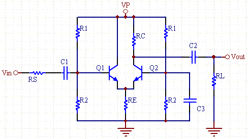
这个计算器计算偏置电压和电流,以及增益和频率响应。
Equations
VB= VP * R2/(R1+R2)
VE= VB-VBE
IE=VE/RE
Alpha= Beta/(Beta+1)
IC= Alpha * IE
VC= VP-IC * RC/2
IB=IC/Beta
gm = IC/25mA
re= Alpha/gm
rπ= Beta/gm
A=Alpha * rπ * RC/(Rs+2 * rπ)/re
fP1=1/(2 * π* (Rs||2 * rπ) * (CBE/2+CCB))
fP2=1/(2 * π * RC * CCB)
fT= gm/(2π*(CBE+CCB))
R1=18KΩ,R2=3.9KΩ,RC=3KΩ,RE=3.4KΩ,VP=25V,Beta=100,VBE=0.6V,Rs=50Ω,RL=470Ω,fT=400MHz,CCB=2pF
根据公式即可求出结果
R1,R2RC,RE,单位为KΩ
Rs,RL,单位为Ω